政 策

政府信息公开指南

政府信息公开制度

法定主动公开内容

政府网站年度工作报表

政府信息公开年报

依申请公开

乡镇街道部门单位

重点领域公开

  • 索 引 号:hzsjyj/2023-00032
  • 标      题:合作市2022年小学、幼儿园报名网络入学申请通道7月4日开启,入口看这里…
  • 发文字号:
  • 发文机关:合作市教育局
  • 成文日期:
  • 发文日期:2022-07-03

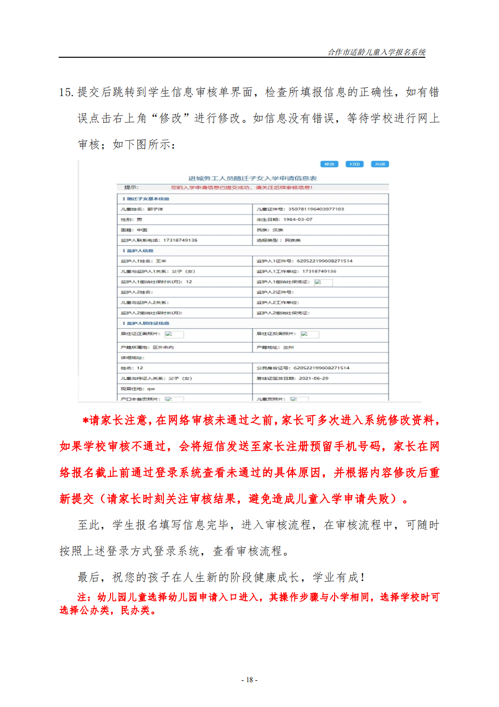
合作市2022年小学、幼儿园报名网络入学申请通道7月4日开启,入口看这里…


网络报名
入口  

 


各位家长朋友:

你们好!

合作市2022年小学、幼儿园招生网络入学申请工作将于7月4日上午9时开始至7月9日下午6时结束。网络入学申请时间长达6个工作日,建议符合条件的适龄儿童监护人根据自身时间安排申请入学,不要集中在7月4日上午登录申请,以免系统压力过大,影响正常运行。


     

     

合作市2022年小学、幼儿园

网络入学申请系统通道


通道一:电脑PC端登录网址

https://www.hzsjyjzs.com


通道二:微信扫描二维码进入小程序

图片      

合作市2022年小学、幼儿园

网络入学申请系统家长操作手册

图片图片

undefined



注意事项


1.报名:仅作为入学学位申请所用,与入学次序无关,报名先后与入学排序无关。  
2.操作:家长可根据操作指南的指导说明,错峰登录报名,遇到问题无需焦虑,如有疑问,可查看操作指南或往期发布的招生方案、招生简章,也可咨询报名学校和合作市教育局。  
  
关闭窗口